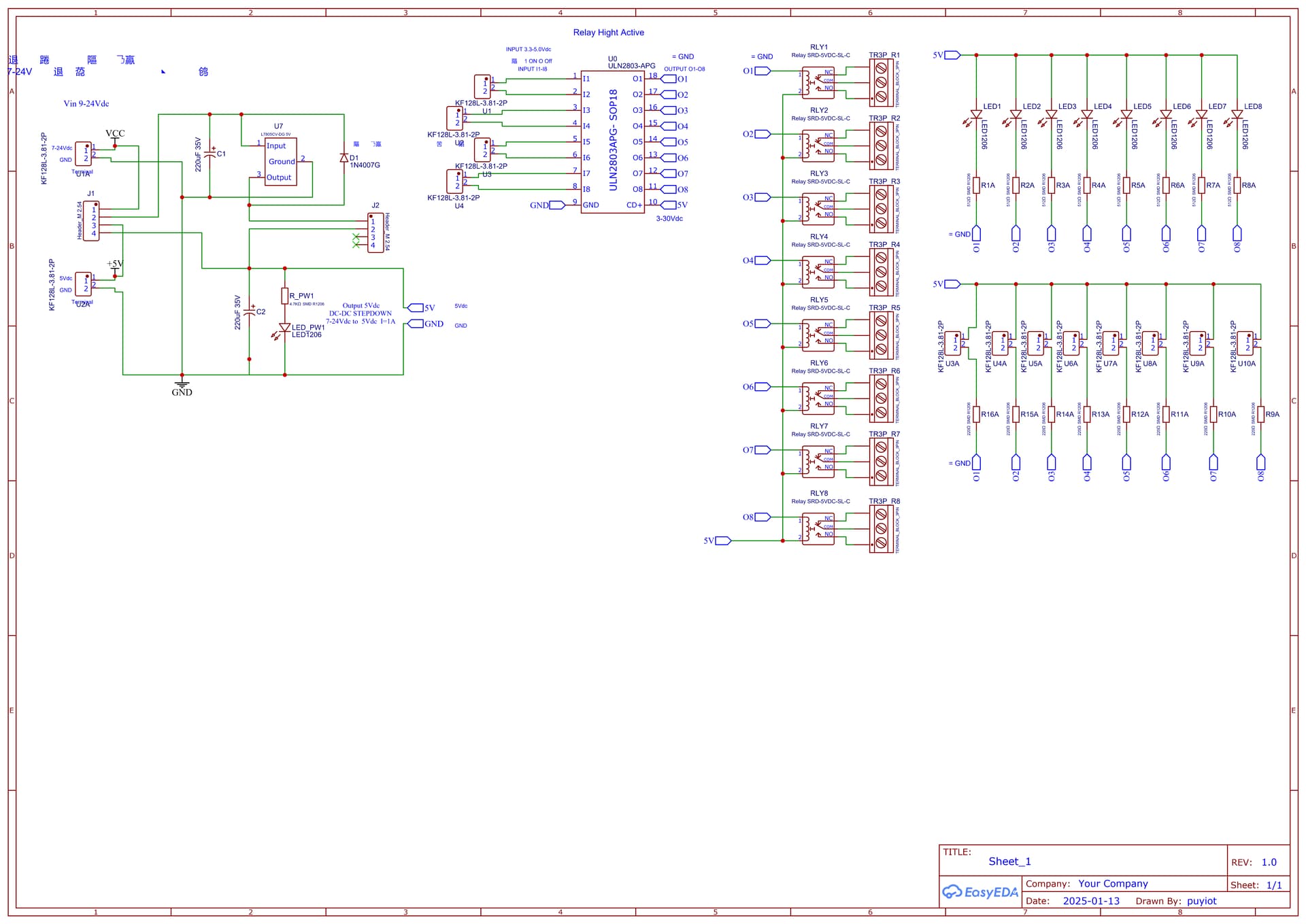
วงจร ULN2803-Relay8CH Active High




ป้อนไฟ 5-24Vdc ควบคุมกระแสการใช้งานในวงจร 1A [ด้วยการสลับ Jumper]
มี terminal ต่อ LED ออกไปติดหน้าแผงได้